当前位置:DBA招生网>简章>在职博士招生简章

南昌大学-利摩日大学医疗健康管理(DHM)项目招生简章
上传时间:2026年03月04日       浏览:596次

立即报名

立即报名

开学时间:
授课地点:上海 南昌
授课方式:周末班
适合人群:
学习费用:

615

01
项目背景
健康中国战略需求、行业人才短缺、医疗资源分配不均、行业管理水平有待提升、行业发展国际化需求….…

“健康不是一切,但没有健康就没有一切”

利摩日大学企业管理学院(IAE)与南昌大学强强联手,集结两所院校顶尖师资力量,推出以健康、管理、科技三位一体的专精课程体系,助力学生深入学术研究、提炼管理智慧、推动科技创新,成为领航中国医疗健康未来,影响人类健康事业发展的时代领袖。医疗健康管理博士作为一棵种子,将在在中国的土地上落地、生根、发芽、开花、结果……

根据两校合作协议,共同打造高质量发展、优质高效的医疗健康管理课程。理念更新是核心、组织强化是保障、体系构建是基础、学科建设是重点、服务创新是趋势、结构优化是效能、分配调整是动力。改变从这里开始!

616


02
南昌大学
南昌大学是国家“双一流”建设高校、教育部与江西省部省合建高校、国家“211工程”重点建设高校、江西省一流大学整体建设高校。学校前身江西医学院、江西大学和江西工业大学分别溯源于1921年创建的江西公立医学专门学校、1940年创建的国立中正大学和1958年创建的江西工学院。1993年江西决定将江西大学与江西工业大学合并组建南昌大学,1997年南昌大学被教育部列入国家“211工程”重点建设大学,2004年成为教育部与江西省人民政府共同建设大学,2005年南昌大学与原江西医学院合并组建新的南昌大学。


党和国家领导人、教育部和江西省委、省政府高度重视学校的建设与发展。1995年3月,时任中共中央总书记、国家主席、中央军委主席江泽民同志为南昌大学题词:“建设好南昌大学为江西经济腾飞和社会进步作出更大贡献。”1994年5月,时任国务院总理李鹏同志鼓励南昌大学进一步发展并题词:“提高办学水平,振兴江西经济。”2008年10月,习近平同志视察学校时深情寄语“南昌大学前景无限”。2016年2月,习近平总书记再次亲临学校视察,就高校科研创新和人才培养发表重要讲话,并勉励学校走创新发展之路,希望当代大学生珍惜韶华,用青春铺路,让理想延伸。


1997年,南昌大学开始与法国合作培养中法工商管理硕士。2003年,经教育部批准,南昌大学拥有工商管理硕士(MBA)学位授予权。2022年4月,经济管理学院正式通过BGA金牌认证,成为中国大陆首批通过BGA单独认证的院校。2024年5月南昌大学经济学与商学学科进入ESI全球前1%。
617


03
利摩日大学
法国利摩日大学位于法国中南部城市利摩日市(Limoges),该市是法国上维埃纳省(Haute-Vienne)的省会,盛产瓷器,为法国著名的瓷都,距巴黎约400公里。该大学于1968年成立,是法国中部最大的公立综合性大学之一。目前在校学生16000余人,其中留学生超2100人,教职工1000余名。 

学校设有12个教学与研究单位,涵盖医学院和药学院。利摩日大学提供包括本科、硕士、博士学历教育及各类职业培训共计350余种学历教育与职业资格教育文凭。

利摩日大学企业管理学院的医疗健康管理专业已创办四十余年,为法国私立医疗健康管理机构、养老院、卫生系统培养了大量中高层管理人员,具有较强的学科实力及影响力。

618


04
师资力量

619


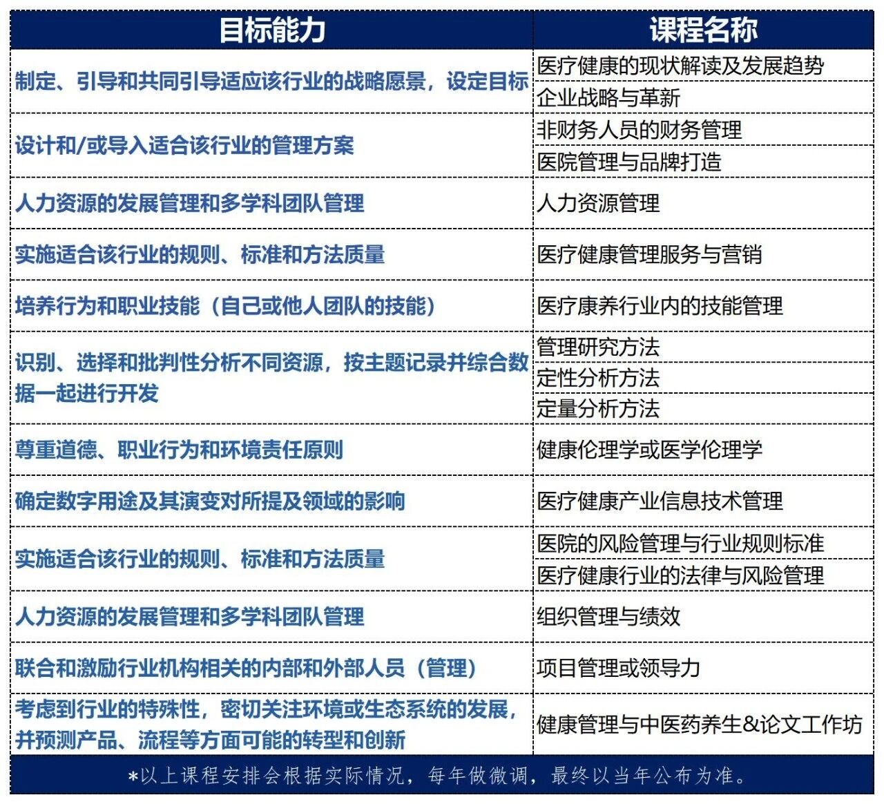
05
课程设置
620

06
课程收获
深入领会医疗健康管理领域的最新趋势与发展动态;

熟练掌握先进的研究方法与分析工具,显著提升战略思维与决策能力;

大幅拓展国际视野,融入全球化的医疗健康管理网络;

获得与行业专家和学者交流合作的宝贵机会、结识新同学,结交新朋友。
621


07
项目特色
南昌大学与法国高校丰富的合作办学经验;

院士团队领衔生物医学学科、医学部5家直属附属医院、16个国家临床重点专科、国家人才团队领衔经管学科;

省域医药产业---中国药都作为医疗健康管理研学基地,共同开发教学案例与特色课程;

面试申请制,在职周末学习;

中国留学网可查;

双导师制(中法两国双向辅导)。
622


08
学科建设优势
623

09
适合群体
医疗产业:公立综合医院、专科医院、民营医院、康复疗养机构等;

医药产业:生物制药、医疗器械、可穿戴的健康产业;

健康服务行业:医疗信息产业、体检中心、养生保健等;

健康养老产业:产业投资、康养文旅等;

健康保险公司:健康保险产品、客户健康管理;

政府与公共卫生部门的研究与管理人员;

国内外大中小企业管理者。

以上产业中的中高层管理群体均可报名!
624


10
招生指南

学     制: 三年(1.5年理论学习,1.5年论文写作答辩);

上课安排:每月集中周末授课1次,一次2天;

面     试:2025年3月起根据报名人数安排面试;

开班时间:2025年10月(计划);

上课地点:上海、南昌。625



12
注册申请相关


12
证书
课程考核成绩合格、论文(英文)答辩通过,可获得:

法国利摩日大学(Université de Limoges)DHM学位证书;

南昌大学结业证书。

627





13
校园环境
628

立即报名

Copyright ©2014 All rights reserved. 沪ICP备11033750号-8